设为首页
|
加入收藏
首页
申报书
总结报告
支撑平台
成果获奖
教研获奖
科研获奖
学生获奖
成果产出
教研论文
教师论文
学生论文
知识产权
项目合作
制度文件
成果应用证明
成果影响
新闻报道
社会影响
其他
制度文件
当前位置:
首页
>>
制度文件
>> 正文
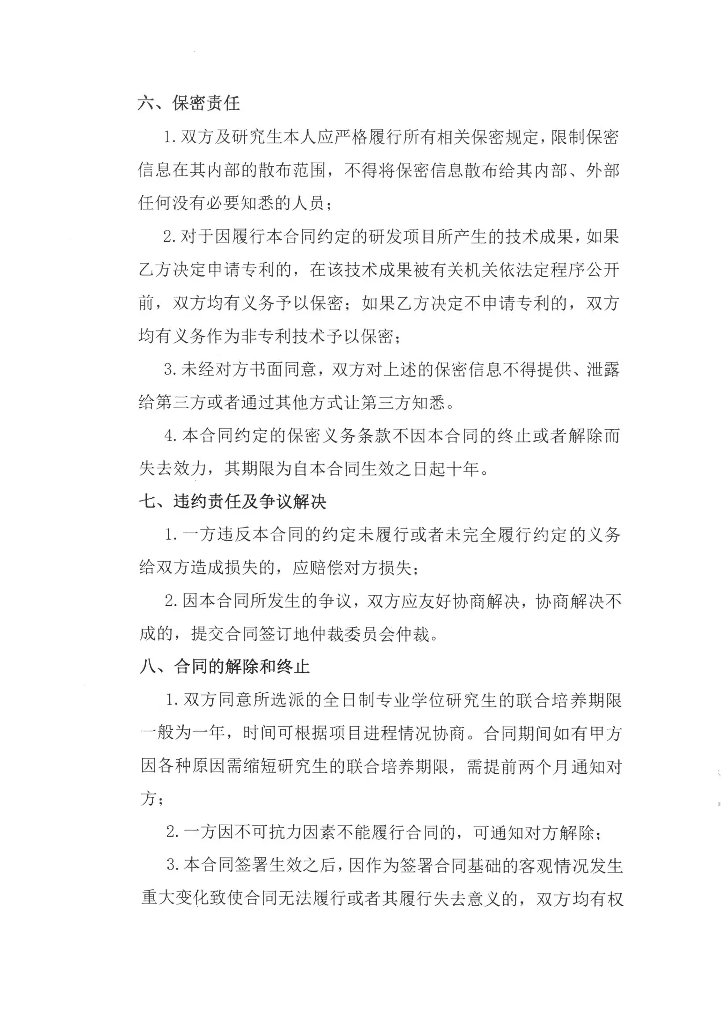
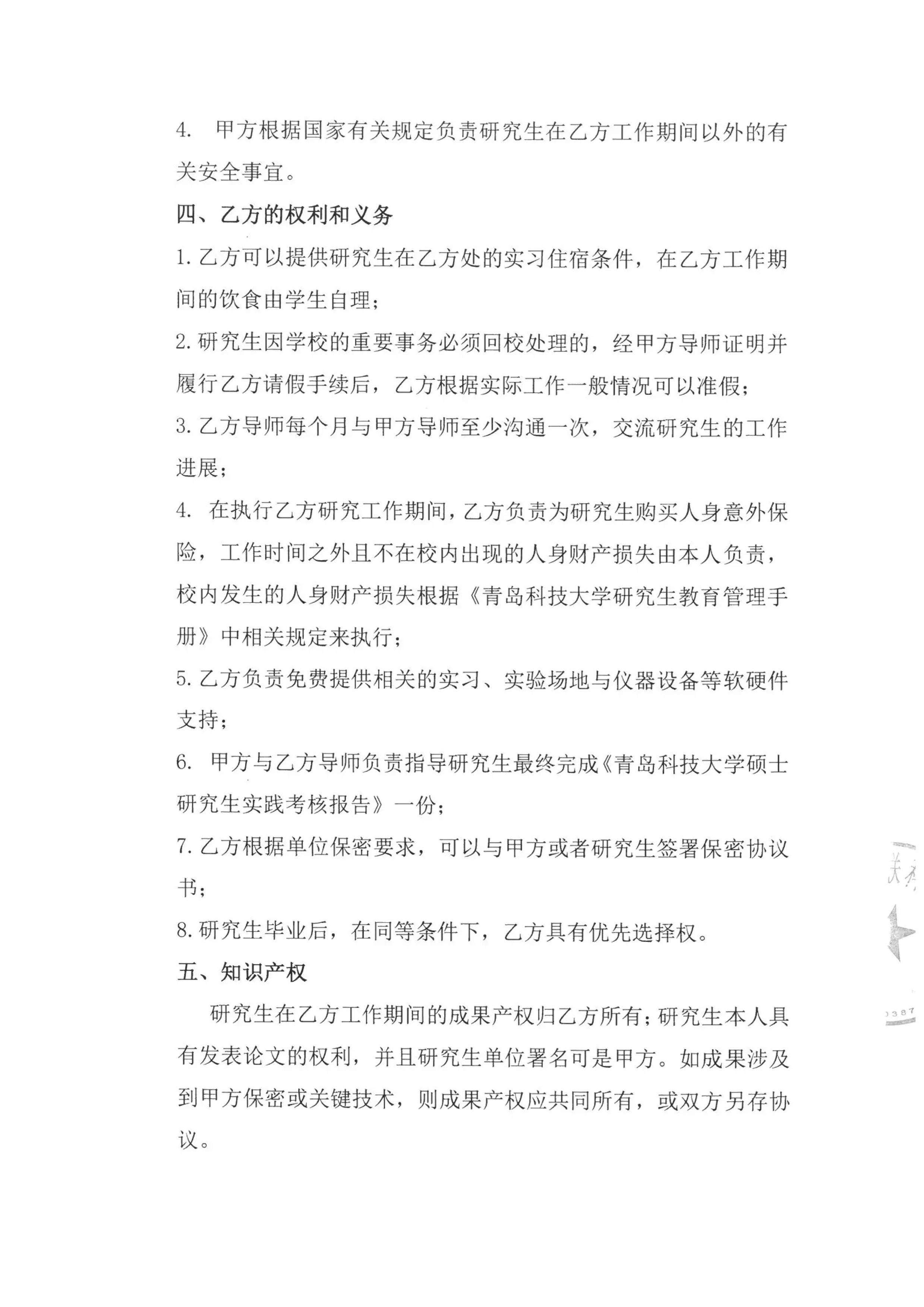
制度文件——电子信息卓越工程师教科产融合培养基地合作协议书
版 权: 青岛科技大学 版权所有
地 址:中国•山东省青岛市松岭路99号